REFERENCIADOR A TIERRA DE BANCO DE BATERIAS

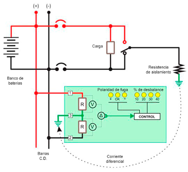
Es un dispositivo para supervisar el desbalance de voltajes en un banco de baterías, que a la vez sirve para referenciar el sistema de c. d. a tierra.

  • Indica el % de desbalance de 10, 20, 30 y 40 %

  • Cuenta con indicación visual mediante LED´s,

  • Proporciona contactos secos para alarmas

  • Aplicable para sistemas flotantes de c.d.

  • Para montaje en Riel Din.

  • Compacto

PRINCIPIO DE FUNCIONAMIENTO

El desbalance se presenta cuando existe una fuga de corriente de positivo a tierra o de negativo a tierra.

La magnitud del desbalance dependerá de la magnitud de la corriente de fuga.

Es un complemento del MDD 302.